登录 注册 退出

联系电话:0912-8350825

地址:陕西省榆林市神木市杨业大街学府路第十三中学北侧

总会微信服务号

总会微信订阅号

  • 首页

  • 新闻资讯

    • 慈善要闻
    • 慈善动态
    • 神木聚焦
    • 慈善分会
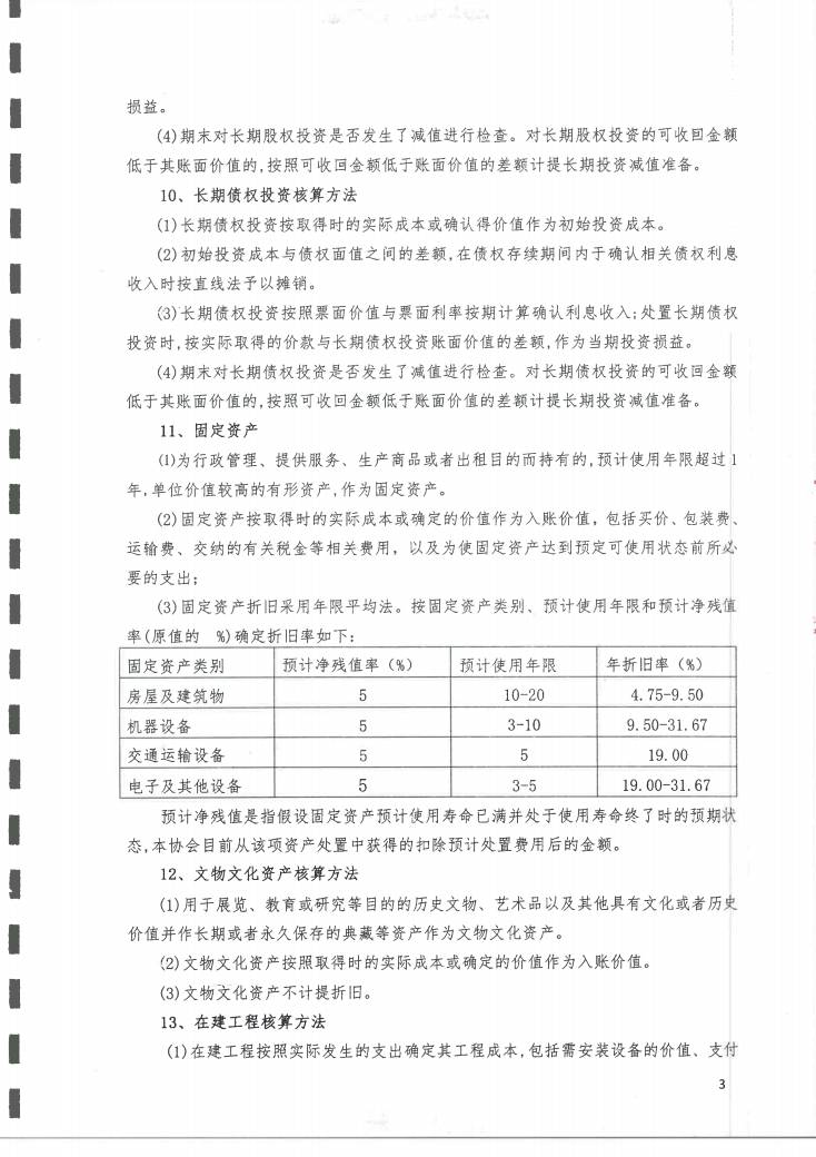
    • 慈善视频
    • 协会文件
  • 慈善项目

    • 情满家园·幸福神木
    • 情筑教育·希望神木
    • 情润医疗·健康神木
    • 情暖夕阳·孝善神木
    • 情牵童心·仁爱神木
    • 情注文旅·魅力神木
    • 情系灾区·大爱神木
    • 情融军民·双拥神木
    • 情倾残疾·友爱神木
    • 情聚志愿·活力神木
  • 爱心基金

    • 小额基金
    • 冠名基金
    • 专项基金
  • 志愿服务

    • 志愿动态
  • 慈善之星

    • 爱心人士
    • 爱心企业
    • 凡人微光
  • 信息公开

    • 年度工作报告
    • 财务工作报告
    • 审计工作报告
    • 监事会工作报告
    • 其他资讯
  • 神木大事记

    • 2026年
    • 2025年
    • 2024年
    • 2023年
    • 2022年
    • 2021年
    • 2020年
    • 2019年
    • 2018年
    • 2017年
    • 2016年
    • 2015年
    • 2014年
    • 2013年
    • 2012年
    • 2011年
    • 2010年
    • 2009年
    • 2008年
    • 2007年
    • 2006年
    • 2005年
    • 2004年
  • 关于我们

    • 协会章程
    • 协会介绍
    • 组织架构
    • 领导成员
    • 理事成员
    • 联系方式
    • 协会制度
    • 协会荣誉

信息公开

  • 年度工作报告
  • 财务工作报告
  • 审计工作报告
  • 监事会工作报告
  • 其他资讯

项目推荐

  • 情筑教育·希望神木

  • 情融军民·双拥神木

  • 情聚志愿·活力神木

  • 情倾残疾·友爱神木

  • 情系灾区·大爱神木

  • 情满家园·幸福神木

  • 情润医疗·健康神木

  • 情牵童心·仁爱神木

我要捐赠

  • 在线捐赠

    ONLINE DONATION

  • 捐赠方式

    DONATION METHOD

  • 捐赠查询

    DONATION QUERY

微信扫一扫,关注我们

神木市慈善协会2025年度财务收支专项审计报告

2026-03-20 00:00

来源:本站

{B88C7939-90A9-4077-AAC0-FAC8CCAFADA3}.png

{2E869A0E-150C-44DB-93B0-837EA1344567}.png

{347775F5-6C3A-48F6-901A-49581B53B1A9}.png

{94059BA4-449C-4004-B2D3-3519C7D3706F}.png

{06522568-93DB-47D0-B20E-A673F8165B0F}.png

{91DB16DE-04FF-424B-9AE3-B30A3BC14904}.png

{86B7054E-4137-4780-B9DF-312969E44830}.png

{F61DBC4E-6828-4720-877B-55E1C445FC9C}.png

{FC675163-6EFD-4E0E-A42E-D13CB7C9BF7B}.png

{2C7AB278-B1A2-46E7-B038-56A9D138C254}.png

{0CD5873A-BEE9-4A05-91F4-3B01F6DE2E4E}.png

{2BAC461A-AD76-4BE4-8E4F-E6522258CE0B}.png

{70CC9307-BC14-475D-9FE8-3395A7D73AEC}.png

{D082BFC0-4436-4F2C-A1DA-5F881D70727E}.png

{73628FE5-A6DF-476B-9502-3FAFD22E8C27}.png

{A5E48ED0-3F25-4395-914A-ABDA9E745BCC}.png

{59862396-76B6-4A8A-A0A8-89DD3E292B8F}.png

{92C1B3D8-9EB6-44A6-BCB3-4FC77A74F77F}.png

{21CB2D61-9261-4127-A6EE-7845A4A60A0E}.png


神木市慈善协会

通讯地址:陕西省神木市神木镇滨河路南段东侧

陕ICP备18012057号-1

技术支持:北京厚普聚益科技有限公司