登录 注册 退出

联系电话:0912-8350825

地址:陕西省榆林市神木市杨业大街学府路第十三中学北侧

总会微信服务号

总会微信订阅号

  • 首页

  • 新闻资讯

    • 慈善要闻
    • 慈善动态
    • 神木聚焦
    • 慈善分会
    • 慈善视频
    • 协会文件
  • 慈善项目

    • 情满家园·幸福神木
    • 情筑教育·希望神木
    • 情润医疗·健康神木
    • 情暖夕阳·孝善神木
    • 情牵童心·仁爱神木
    • 情注文旅·魅力神木
    • 情系灾区·大爱神木
    • 情融军民·双拥神木
    • 情倾残疾·友爱神木
    • 情聚志愿·活力神木
  • 爱心基金

    • 小额基金
    • 冠名基金
    • 专项基金
  • 志愿服务

    • 志愿动态
  • 慈善之星

    • 爱心人士
    • 爱心企业
    • 凡人微光
  • 信息公开

    • 年度工作报告
    • 财务工作报告
    • 审计工作报告
    • 监事会工作报告
    • 其他资讯
  • 神木大事记

    • 2026年
    • 2025年
    • 2024年
    • 2023年
    • 2022年
    • 2021年
    • 2020年
    • 2019年
    • 2018年
    • 2017年
    • 2016年
    • 2015年
    • 2014年
    • 2013年
    • 2012年
    • 2011年
    • 2010年
    • 2009年
    • 2008年
    • 2007年
    • 2006年
    • 2005年
    • 2004年
  • 关于我们

    • 协会章程
    • 协会介绍
    • 组织架构
    • 领导成员
    • 理事成员
    • 联系方式
    • 协会制度
    • 协会荣誉

信息公开

  • 年度工作报告
  • 财务工作报告
  • 审计工作报告
  • 监事会工作报告
  • 其他资讯

项目推荐

  • 情筑教育·希望神木

  • 情融军民·双拥神木

  • 情聚志愿·活力神木

  • 情倾残疾·友爱神木

  • 情系灾区·大爱神木

  • 情满家园·幸福神木

  • 情润医疗·健康神木

  • 情牵童心·仁爱神木

我要捐赠

  • 在线捐赠

    ONLINE DONATION

  • 捐赠方式

    DONATION METHOD

  • 捐赠查询

    DONATION QUERY

微信扫一扫,关注我们

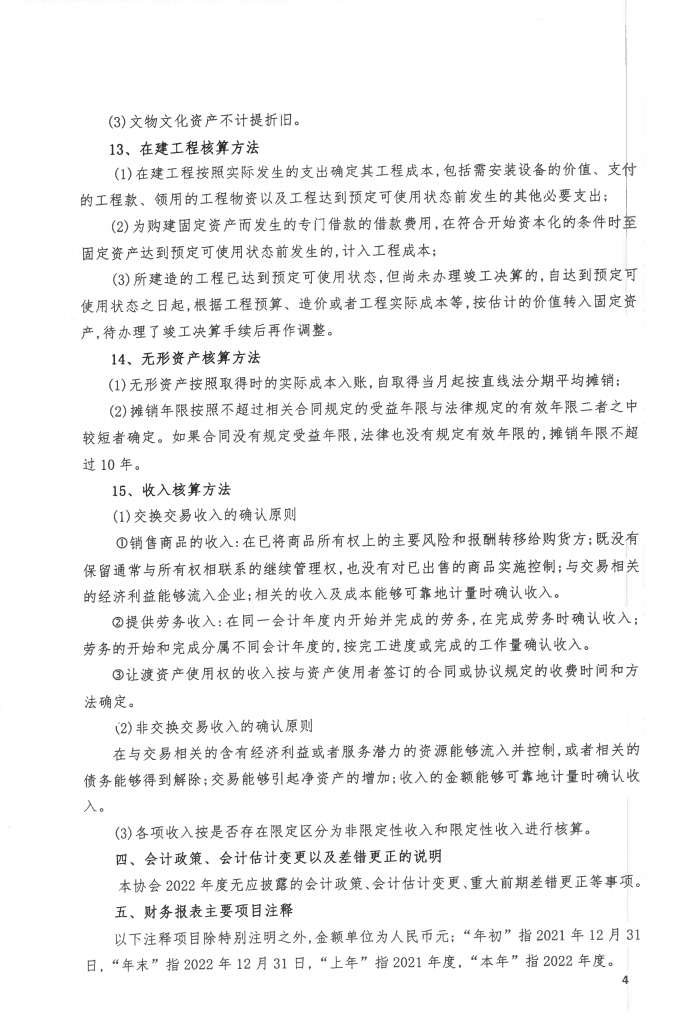
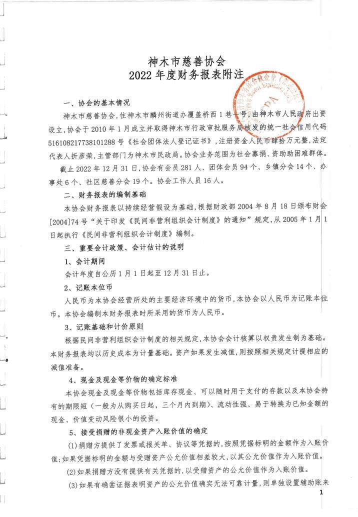
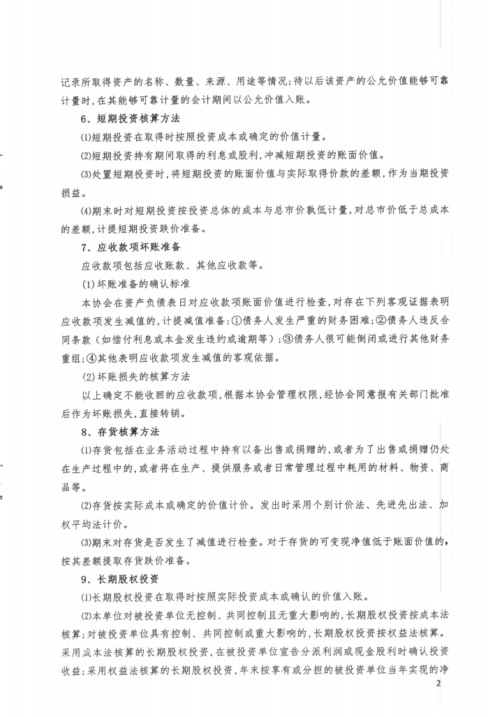
神木市慈善协会2022年度收支财务审计报告

2023-04-12 00:00

来源:本站

{61FF2D6F-F31C-4F10-96EA-F84889B1E592}.png

{061301FA-FC09-487F-9045-2CA572BA1301}.png

{E096B6C7-9E59-4887-8519-1E460609A1B8}.png

{44BC7793-E0ED-4690-811C-D915EED1AF5F}.png

{33C5E878-052C-434C-B59C-52FD5FD92009}.png

{04DCBBBD-5B44-41C3-9A24-541BA9F7378D}.png

{B32AAAE9-B2DF-4E8B-B04D-A38C6685B9DA}.png

{DA1F87AD-33B9-4C91-8AD5-975206F2A6F8}.png

{BEFBE062-79CB-454D-B80C-91102E13B737}.png

{F396EA51-45E2-4106-BBB4-217FCAF3D79B}.png

{444492CC-0B7B-4ACA-AEAC-BF3EC35C0491}.png

{80361835-56E5-4418-989A-2CD2CCF5991E}.png

{4B137C6C-CA48-43AC-A7F6-28BBBAA48E3B}.png

{491E05C7-8522-4F19-9503-82326AAD1BA4}.png

{C967AD86-9B41-4553-A221-086CD882F07D}.png

{F264C252-ACEC-4A6B-B8E0-D3FEEB733A67}.png

{9936F8C0-F4D8-411E-8A6E-EDE078DD250C}.png

{FE69AA86-0562-485F-9D81-C3EE275D576B}.png

{77AB9757-69DF-42E9-8419-4921E13A4724}.png

{DA5EC663-3D9E-423A-9485-A6E058203143}.png


神木市慈善协会

通讯地址:陕西省神木市神木镇滨河路南段东侧

陕ICP备18012057号-1

技术支持:北京厚普聚益科技有限公司