登录 注册 退出

联系电话:0912-8350825

地址:陕西省榆林市神木市杨业大街学府路第十三中学北侧

总会微信服务号

总会微信订阅号

  • 首页

  • 新闻资讯

    • 慈善要闻
    • 慈善动态
    • 神木聚焦
    • 慈善分会
    • 慈善视频
    • 协会文件
  • 慈善项目

    • 情满家园·幸福神木
    • 情筑教育·希望神木
    • 情润医疗·健康神木
    • 情暖夕阳·孝善神木
    • 情牵童心·仁爱神木
    • 情注文旅·魅力神木
    • 情系灾区·大爱神木
    • 情融军民·双拥神木
    • 情倾残疾·友爱神木
    • 情聚志愿·活力神木
  • 爱心基金

    • 小额基金
    • 冠名基金
    • 专项基金
  • 志愿服务

    • 志愿动态
  • 慈善之星

    • 爱心人士
    • 爱心企业
    • 凡人微光
  • 信息公开

    • 年度工作报告
    • 财务工作报告
    • 审计工作报告
    • 监事会工作报告
    • 其他资讯
  • 神木大事记

    • 2026年
    • 2025年
    • 2024年
    • 2023年
    • 2022年
    • 2021年
    • 2020年
    • 2019年
    • 2018年
    • 2017年
    • 2016年
    • 2015年
    • 2014年
    • 2013年
    • 2012年
    • 2011年
    • 2010年
    • 2009年
    • 2008年
    • 2007年
    • 2006年
    • 2005年
    • 2004年
  • 关于我们

    • 协会章程
    • 协会介绍
    • 组织架构
    • 领导成员
    • 理事成员
    • 联系方式
    • 协会制度
    • 协会荣誉

信息公开

  • 年度工作报告
  • 财务工作报告
  • 审计工作报告
  • 监事会工作报告
  • 其他资讯

项目推荐

  • 情系灾区·大爱神木

  • 情满家园·幸福神木

  • 情润医疗·健康神木

  • 情牵童心·仁爱神木

  • 情暖夕阳·孝善神木

  • 情注文旅·魅力神木

  • 情筑教育·希望神木

  • 情融军民·双拥神木

我要捐赠

  • 在线捐赠

    ONLINE DONATION

  • 捐赠方式

    DONATION METHOD

  • 捐赠查询

    DONATION QUERY

微信扫一扫,关注我们

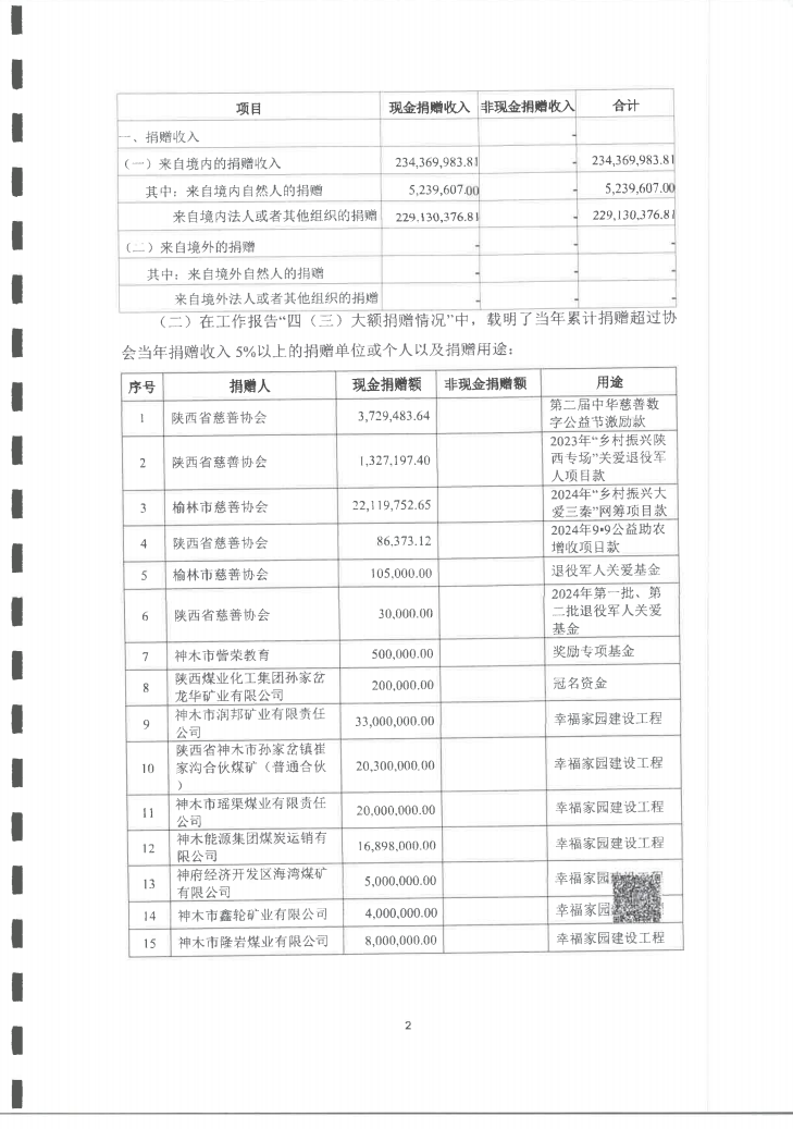
关于神木市慈善协会2024年度专项信息审核报告

2025-10-24 00:00

来源:本站

{A07F4718-35C3-4E31-9FC3-90A68CF929F2}.png

{29E9F4E0-3C7F-4D42-8B93-FD44E00BC1E4}.png

{3C0C5929-93F7-49D2-A8C0-41EC38CD1A27}.png

{B823FAC4-C178-4DA4-9698-283B23CB9CEF}.png

{E2BCB66D-7170-45A5-AC94-31D2C3DC8CBE}.png

{17F4F1BF-6613-4C15-80B9-3ADF80876AE9}.png

{ACBF32BE-4D6B-4F8B-8F0B-296270EA7056}.png

{73912A72-787E-4502-9F64-FB24EA5FED80}.png

{2C04FC63-DAB4-4E15-9322-49B1755C33F2}.png

{D0229E8D-78D3-459B-8B05-D136AC908244}.png

{938DA9A1-137A-4E29-B850-F4FAE7D9C2FB}.png

{01996604-EB25-40F0-A922-6422F8E52B2B}.png

{C816B6F1-269D-4B6F-A038-016E281D8762}.png

{86E1C14F-5E68-4E2E-828C-C6032C0B35B3}.png

{E92D7BE3-82EA-42B6-9224-B1046358FEC7}.png

{85DB5474-80EF-41E7-9CEA-54C3E903EB76}.png

{3912ACBC-63D5-4350-83C7-319B70755234}.png

{57DE28AC-5411-41DD-BFA9-FB4C7C3DA1F3}.png

{324843BF-DC72-4F78-9B0D-6E44FA7CCA15}.png

{E6143D55-F729-424B-A269-22D6813E3BB8}.png


神木市慈善协会

通讯地址:陕西省神木市神木镇滨河路南段东侧

陕ICP备18012057号-1

技术支持:北京厚普聚益科技有限公司