登录 注册 退出

联系电话:0912-8350825

地址:陕西省榆林市神木市杨业大街学府路第十三中学北侧

总会微信服务号

总会微信订阅号

  • 首页

  • 新闻资讯

    • 慈善要闻
    • 慈善动态
    • 神木聚焦
    • 慈善分会
    • 慈善视频
    • 协会文件
  • 慈善项目

    • 情满家园·幸福神木
    • 情筑教育·希望神木
    • 情润医疗·健康神木
    • 情暖夕阳·孝善神木
    • 情牵童心·仁爱神木
    • 情注文旅·魅力神木
    • 情系灾区·大爱神木
    • 情融军民·双拥神木
    • 情倾残疾·友爱神木
    • 情聚志愿·活力神木
  • 爱心基金

    • 小额基金
    • 冠名基金
    • 专项基金
  • 志愿服务

    • 志愿动态
  • 慈善之星

    • 爱心人士
    • 爱心企业
    • 凡人微光
  • 信息公开

    • 年度工作报告
    • 财务工作报告
    • 审计工作报告
    • 监事会工作报告
    • 其他资讯
  • 神木大事记

    • 2026年
    • 2025年
    • 2024年
    • 2023年
    • 2022年
    • 2021年
    • 2020年
    • 2019年
    • 2018年
    • 2017年
    • 2016年
    • 2015年
    • 2014年
    • 2013年
    • 2012年
    • 2011年
    • 2010年
    • 2009年
    • 2008年
    • 2007年
    • 2006年
    • 2005年
    • 2004年
  • 关于我们

    • 协会章程
    • 协会介绍
    • 组织架构
    • 领导成员
    • 理事成员
    • 联系方式
    • 协会制度
    • 协会荣誉

信息公开

  • 年度工作报告
  • 财务工作报告
  • 审计工作报告
  • 监事会工作报告
  • 其他资讯

项目推荐

  • 情系灾区·大爱神木

  • 情满家园·幸福神木

  • 情润医疗·健康神木

  • 情牵童心·仁爱神木

  • 情暖夕阳·孝善神木

  • 情注文旅·魅力神木

  • 情筑教育·希望神木

  • 情融军民·双拥神木

我要捐赠

  • 在线捐赠

    ONLINE DONATION

  • 捐赠方式

    DONATION METHOD

  • 捐赠查询

    DONATION QUERY

微信扫一扫,关注我们

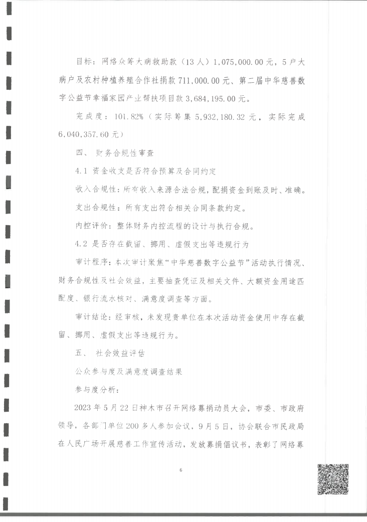
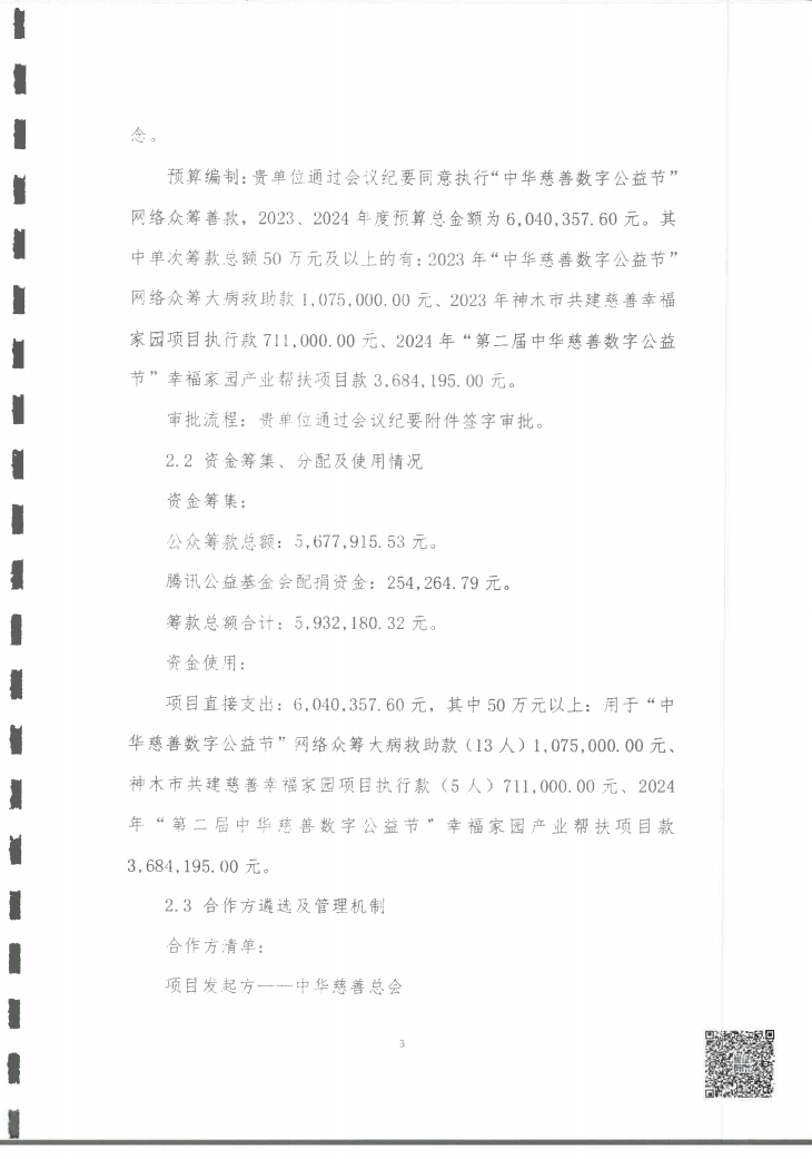
关于神木市慈善协会参与“中华慈善数字公益节”活动专项审计报告

2025-11-27 00:00

来源:本站

{3A7A7548-7C25-44FE-8AB4-8A2274ECC743}.png

{2F52B71B-1335-4BFF-BD83-F5520552F397}.png

{1819BFE5-DFDE-4112-94F1-A016FD81B5EB}.png

{3DDBFE92-98F1-41AF-8EC0-0147A0F2627F}.png

{8F063387-8316-4ABD-B76A-E06F441B95D2}.png

{BE12A8C4-0EF1-4C00-96D0-B80889C849E3}.png

{DBC7717B-305E-4DD3-A50F-FA02EC87F41B}.png

{16C77778-0547-480D-A2A5-A1A551583109}.png

{7D565C7B-ABB2-4FB1-B031-92CFA6008D83}.png

{1FA9F406-385B-43A5-A996-E09F8AEFAD0A}.png

{FC80DACB-1DD3-429A-BF03-48F2653BCE72}.png

{0EF6CFA9-5C26-4BA1-BB7A-1AFE0D89A083}.png

{D225628F-5250-4809-AEBD-FD8E32DD5C5C}.png

{4E25132A-076D-4BEA-9AF4-3AA35F19C3FD}.png

{B11C72D8-28C9-4CD8-B0C2-C9C3EF00BFF1}.png

{9DCF2017-0404-4874-BAB3-28886806112F}.png

{98D714BC-5663-4CEF-B010-45D8CC3B06E5}.png

{02FBDAEE-DA2A-4A29-8415-A7297D9D9B13}.png

{4A49EA09-4072-4AF8-AE7D-21204C98FCB7}.png


神木市慈善协会

通讯地址:陕西省神木市神木镇滨河路南段东侧

陕ICP备18012057号-1

技术支持:北京厚普聚益科技有限公司